2017新版《求实计价专家软件》是全过程造价信息化管理的核心产品,在原版基础上历经十几年发展、数千家用户、数万个工程的应用,积累了大量专业实战经验,为了带给用户更好的体验和更大的价值,结合2013版工程量清单规范、2014版建设工程计价定额、2017版轨道计价定额、2017版绿建计价定额、2017版装配式计价定额、全过程造价管理、电子招投标、BIM计量技术接口、全新改版升级隆重推出。
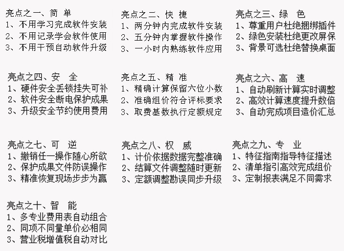
十大特点:
1、专门为建设工程造价专业人员在吉林省内从事建设工程造价编制、审核研发;
2、同时提供工料单价法(定额计价)和综合单价法(清单计价)两种计价模式;
3、涵盖2002-2017年建筑、装饰、安装、市政、修缮、园林及轨道交通定额;
4、适用于微软各版本操作系统安装,支持学习版、正式版(单机版、网络版);
5、完全按照造价人员操作习惯设计,定额清单及工程量录入只需键盘操作即可;
6、无需任何驱动、口令快速自动安装,加密锁即插即用、自动验证、丢锁可补;
7、同一界面完成全部工程计价的操作,计价表、费用表、材料表瞬时同步计算;
8、支持各种格式数据接口,EXCEL格式、电子招投标格式、BIM计量格式互导;
9、树型管理结构轻松完成工程项目、单项工程、单位工程汇总、复制、合并等;![]()
10、操作简便易学、数据计算快捷精确、输出表格智能直观、咨询服务及时专业。

![]()



